社区
分享
家长圈
亲子共育
麻辣话题
爱贝淘淘
爱贝好租
爱贝点读
门户
Gate
Way
Forum
家长
交流
Disclose
爱吐
槽
Service
服务
中心
Mobile
手机
应用
Buy
爱
购
QQ登录
微博登录
登录
注册
爱贝亲子网微信
扫一扫关注爱贝亲子网
爱贝淘淘微信
扫一扫关注爱贝淘淘微信
腾讯微信
扫一扫关注爱贝腾讯微信
爱贝亲子网通行证登录:
忘记密码?
社区首页
问问
点读资源
资源分享
学校名录
爱贝淘淘
爱贝互动
会员服务中心
爱贝杂谈
家长互助
点读学习
全部资源
点读经验FAQ
点读团购
启蒙交流
免费试读
试读经验
点读包下载
晒书单
资源分享
综合资源
学前资源分享
小学资源分享
中学资源分享
亲子百科
学前宝宝
幼儿园生活
小学小升初
家有中学生
搜
全部
全部
文章
帖子
日志
相册
圈子
用户
爱贝亲子网
›
资源分享
›
小学教育资源
›
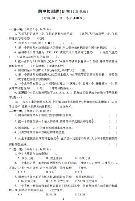
2019年冀教版六年级下册数学期中检测卷四
探知数学
2019年冀教版六年级下册数学期中检测卷四
[复制链接]
蓓蓓妈咪
发表于 2020-1-20 13:57:19
|
3043 次查看
|
1 条回复
蓓蓓妈咪
[
版主
]
离线
加好友
打招呼
发消息
雷达卡
主题
1617
帖子
1951
记录
1
相册
1
日志
0
好友
4
2019年冀教版六年级下册数学期中检测卷四
考查填空、判断、选择、解比例、看图回答问题、解决问题。
2019年冀教版六年级下册数学期中检测卷四
下载链接:
094926_5cbe6f267e220.zip
(257.83 KB, 下载次数: 132)
2020-1-20 13:55:42 上传
下载次数: 132
2019年冀教版六年级下册数学期中检测卷四
默默的把爱币数了N遍,好像又少了几百?
2019年冀教版
,
六年级下册
,
数学期中检测卷四
,
试卷下载
• 数学专项练习之小数的四则混合运算、方程试卷下载(word可打印)
• 苏教版六年级下册数学期末测试卷共8卷 word版可下载打印
• 苏教版六年级下册语文期末测试卷共6卷 word版可下载打印
• 2015-2016年南京秦淮区一年级(下)语文期末试卷下载-
• 2017-2018年南京浦口区小学二年级上册数学期末考试试卷下载
• 2019年部编版二年级上册语文名校全真模拟卷十八
• 2019年部编版二年级上册语文名校全真模拟卷十九
• 2019年部编版二年级上册语文名校全真模拟卷二十
• 2019年部编版三年级上册语文名校全真模拟卷一
• 2019年部编版三年级上册语文名校全真模拟卷二
想回复点什么呢?
高级模式
回复
建东奇
[
初生宝宝
]
离线
加好友
打招呼
发消息
雷达卡
主题
0
帖子
3
记录
0
相册
0
日志
0
好友
0
建东奇
评论于 2020-1-20 14:10:02
太师椅
鼓励分享精神
打赏
点评
回复
想回复点什么呢?
高级模式
回复
爱贝首页
关于爱贝
法律声明
网站地图
手机应用
联系我们